居然之家2020年预计净利13.5亿-15亿 下降52%-57%
发布日期:2021-02-01信息来源:网络编辑人员:木材云点击量:720次
分享到:
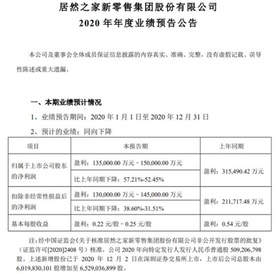
1月30日,居然之家(000785)近日发布2020年业绩预告,预计业绩同向下降。报告期内归属于上市公司股东的净利润135,000.00万元?150,000.00万元,比上年同期下降52.45%-57.21%;基本每股收益0.22元/股?0.25元/股。
受新冠疫情严重影响:2020年突如其来新冠疫情,对公司经营产生严重影响。公司各门店曾不同程度地暂停营业,新开门店和连锁发展受阻延后放缓,疫情防控条件下营销难度加大,服务成本上升,对商户减免租金、物管费和市场促销费等,都直接影响公司2020年经营业绩。经初步估算,新冠疫情累计影响公司营业收入约21-23亿元,影响净利润约13-14.5亿元。
投资收益减少:2019年,公司转让全资子公司躺平设计家(北京)科技有限公司60%股权形成7.74亿元投资收益,此非经常性损益事项本期无发生。

商誉变动:2019年,公司向北京居然之家家居连锁有限公司(曾用名:北京居然之家家居新零售连锁集团有限公司,以下简称“家居连锁”)全体股东发行股份购买家居连锁100%股权暨重大资产重组,形成3.30亿元负商誉计入营业外收入,此非经常性损益事项本期无发生。
虽然受新冠疫情影响,公司经营业绩同比大幅下滑,但是,公司作出艰苦努力,在逆境中奋力拼搏,在转型创新中前进。一是公司经营从二季度开始逐步恢复,到本业绩预告公告日基本全面恢复,经营稳健向好。公司2020年全年新开家居卖场35家,截至2020年12月31日,公司共经营382个家居卖场,其中直营店90家,加盟店292家;二是公司认真贯彻落实党中央国务院“六稳”“六保”政策,履行社会责任,通过减免租金等费用,推动数字化精准营销服务,帮助商户共度难关,留住了商户,稳定了市场;三是全面推进数字化,开辟六个新赛道,为转型升级发展打下了良好基础。公司同城站覆盖城市从2019年的5城扩大至130城,上线商品数量从1.2万件增至119万件。
资料显示,居然之家主要从事零售相关业务。







